



这款安卓悬浮球软件界面简洁操作流畅,能够同时在手机和手表上稳定运行。它提供了丰富的自定义选项,用户可自由调整外观样式、时间显示、透明度及操作面板布局。通过个性化设置手势触发逻辑与快捷面板内容,能够灵活适应不同使用场景,有效提升设备操作效率。

1、首先需要开启系统的悬浮窗权限与自启动权限;
2、在电池管理或锁屏清理功能中将本应用添加至白名单,避免锁屏后进程被终止;

3、进入最近任务列表,为悬浮球添加锁定保护,防止误触清理导致功能中断。
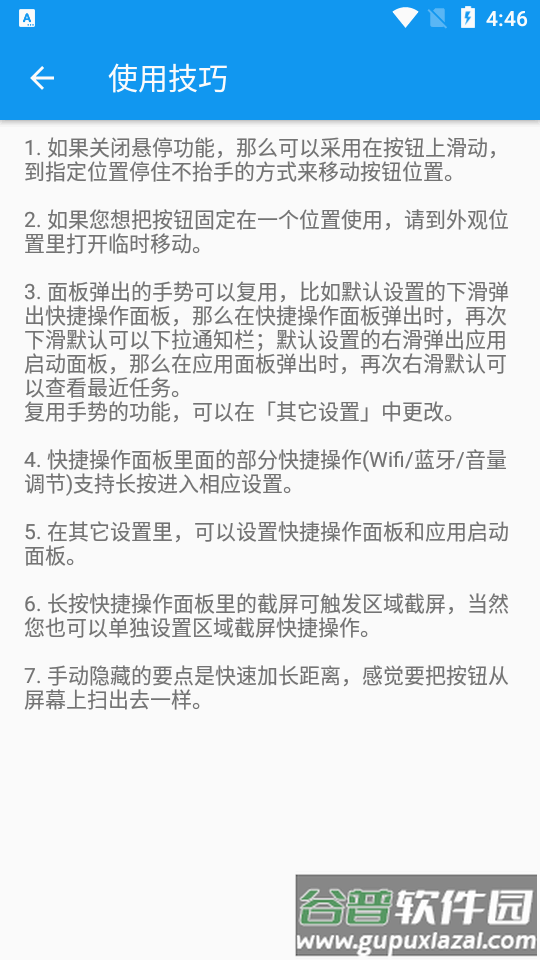
1、关闭悬停功能后,可在按钮表面滑动并停留在目标位置,保持不抬手即可移动悬浮球;
2、需要固定按钮位置时,可在外观设置中开启临时移动选项;
3、面板手势支持复合操作,例如下滑唤出快捷面板后再次下滑可展开通知栏,右滑启动应用面板后继续右滑可查看最近任务;
此类手势复用功能可在其它设置菜单中进行修改;
4、快捷操作面板中的WiFi、蓝牙及音量调节支持长按跳转系统设置界面;

5、其它设置中可对快捷操作面板与应用启动面板进行深度定制;
6、长按截屏功能可触发区域截屏模式,也可单独设置区域截屏快捷指令;
1、安装后需要完成哪些设置?
需开启悬浮窗权限与自启动权限,在电池管理中设置白名单避免熄屏进程终止,最近任务中加锁防护一键清理。
2、新版增加了哪些功能?
新增滑动悬停支持、应用启动面板、可配置快捷面板、优化单手操作样式、区域截屏功能,支持手势直接启动应用或快捷方式,特定应用内可隐藏悬浮球。
3、锁屏后悬浮球消失怎么办?
需在电池管理的锁屏清理白名单中添加本应用,华为手机路径为手机管家-电池管理-受保护应用,其他品牌手机需查找对应设置项。
4、如何避免悬浮球出现在最近任务列表?
通过返回键退出应用即可实现。
5、支付宝界面不显示悬浮球的原因?
部分系统如MIUI的支付保护功能会禁止悬浮窗显示,需关闭系统级支付保护设置。
6、如何防止被一键清理?
在最近任务列表中找到悬浮球条目,下拉锁定或点击锁形图标,出现锁标即表示已保护。
7、如何实现开机自启?
开启自启动权限,华为手机设置路径为手机管家-应用启动管理,选择手动管理并开启自启动与后台活动权限。
8、悬浮球锁屏后指纹解锁失效?
这是安卓6.0以上的安全机制限制,可尝试使用Root权限的锁屏功能,或设置手势启动系统自带的一键锁屏组件。
9、怎样移动悬浮球位置?
将长按功能设置为移动按钮,或关闭悬停后通过滑动停顿方式调整位置。
10、如何固定悬浮球位置?
调整横竖屏位置后,在外观设置中开启临时移动功能。
11、界面提示检测到叠加层怎么办?
安卓6.0以上系统在权限设置等敏感界面禁止悬浮窗,此时需手动隐藏悬浮球后重新进入界面操作。
12、返回桌面后应用启动有延迟?
使用系统Home键或开启返回主屏系统方式时,应用启动可能存在5秒延迟,这是系统限制。使用悬浮球默认返回功能可避免该问题。
13、遇到异常问题如何处理?
检查是否安装第三方管理工具,将本应用加入白名单。若无此类工具,可尝试关机重启,或按照卸载-关机-重装-设置的流程处理。
1、修复部分机型界面显示异常;
2、适配安卓12系统新特性;
3、优化多处交互细节。
包名:com.android.xgxfq
MD5:dea136b1dc7d0790b9fd1ef57311e25f
jy端口加速器
v2.0 / 31.4 MB查看
2
HyperCeiler(澎湃os扩展工具)
v2.5.152 / 5.5 MB查看
3
全渠道质检App
v6.8.0 / 22.09 MB查看
4
talkmaker官方中文版
v4.5.5 / 43.63 MB查看
5
qboost官方版
v2.3 / 3.6 MB查看
6
面具alpha最新版
V83d837d8安卓版 / 11.31 MB查看
7
迅雷hd版最新版
v7.48.0.8104 / 90.33 MB查看
8
华为会员中心app
v10.3.0.301 / 28.38 MB查看
9
抖音极速版插件正版
v16.0 / 132 KB查看
10
迅雷vip不限速版
v8.24.1.9524 / 106.8 MB查看
最新评论